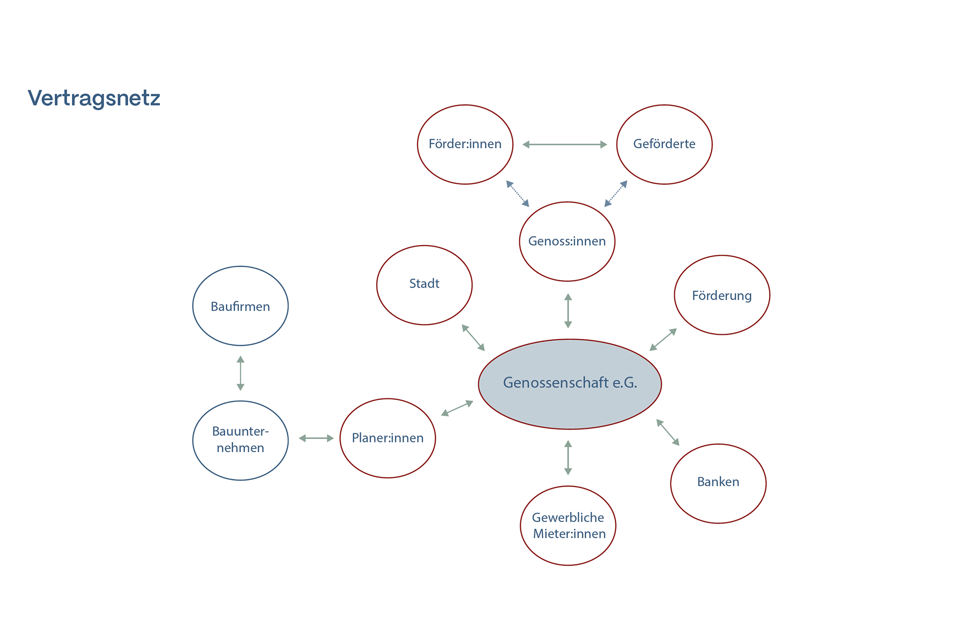
Den Bewohnern der Wohn-Genossenschaft soll es möglich sein, ohne ihren Wohnstandort zu wechseln, ihre unterschiedlichen Lebensanforderungen wie in einem Kreislauf zu durchleben und in der Genossenschaft wohnen bleiben zu können. Ein System von Förderern und Geförderten sichert den Zugang für Menschen unterschiedlicher finanzieller Hintergründe. Das Projekt setzt ein altruistisches Gedankengut voraus, das durch Menschen gefördert wird, die an ein experimentelleres Wohnkonzept glauben.
The residents of the housing co-operative should be able to live through their different life requirements as if in a cycle without having to change their place of residence and remain living in the co-operative. A system of sponsors and patrons ensures access for people from different financial backgrounds. The project presupposes an altruistic mindset, promoted by people who believe in a more experimental living concept.
Back to Top